GDL型立式多级泵

当前位置:首页 >> 产品中心 >> 化工泵类

化工泵类 2025-11-20 16:55:41 37

产品概述

将永磁联轴器的工作原理应用于离心泵的新产品,设计合理、工艺优良、具有密封、无泄漏、耐腐蚀的特点,其性能达到国外同类产品的水平。

磁力泵以静密封取代动密封,使泵的过流部件处于密封状态,解决了其它泵机械密封无法避免的跑、冒、滴之蔽病。磁力泵选用耐腐蚀、高强度的工程塑料、刚玉陶瓷,不锈钢等作为制造材料,因此它具有良好的抗腐蚀性能,并可以使被输送介质免受污染。


用途

磁力泵结构紧凑、外形美观、体积小、噪音低、运行可靠、使用维修方便。可应用于化工、制药、石油、电镀、食品、电影照相洗印,科研结构。国防工业等单位抽送酸、碱液、油类,稀有贵重液、毒液、挥发性液体,以及循环水设备配套、过滤机配套。特别是易漏、易燃、易爆液体的抽送,选用此泵则较为理想。

  

1、市政供水增压  
2、工业循环系统及加工系统
3、锅炉给水及冷凝液系统
4、环保水处理,渗透分析系统
5、农业灌溉及脱水
6、工业厂房清洗及各种清洗工作
7、(其他)许多专门用途


冷清清洁的,非易燃易爆并不含有固体颗粒或纤维的液体
液体温度:常温型-15℃至+70℃
环境温度:最高+40℃
最小入口压力:根据NPSH曲线=+最小安全扬程量0.5米水头。
一般数据

在有水锤危险的装置中,总得在泵的出口边装上一只止回阀。切勿使用快速关闭阀,想快速关闭喷枪之类,因为这种喷枪能导致水锤。影响电机与泵轴联接,严重会使泵轴断裂。


电器链接
在打开接线盒以下拆卸任何泵的零件之前,一定要将电源关闭。
电器连接必须由合格的电工按照规定进行。电动机接线必须与电源开关正确连接导线。
操作电压和频率在名牌上标出。注意所有的电源要适合电动机。
三相电动机必须连接到一个有保护功能的启动器上。
1、连接和可以旋转90°停止在位置上。需要时,可用螺丝刀去掉联轴器护置,但不要去掉联轴器。
2、旋出电动机固定螺栓。3、 转动电动机到所需的位置 。4、在放上螺栓旋紧。5、重新装上联轴器护置。电器连接应按照接线盒盖内的线路图来进行。



在泵未充满液体前,不要启动泵。泵未经灌水及排气前,不要启动泵。
第一步:灌注
液体水位高出泵进口的系统:
关闭排水阀并旋松泵头上的排气螺钉,请注意排气口的方向,要保证流出的水不会对人引起伤害或对电机或其它部件引起损坏。在热水装置中,要特别注意由灼热水引发的烫伤危害。
液体水位低于泵进口的开始系统:
缓慢地打开吸水管上的阀,直到一般平稳的液流出排气阀气孔为止。把排气螺钉旋紧,把出口阀完全打开。吸水管和泵必须先灌满液体及排气,然后启动泵。关闭排水阀。将旁通阀对着止档旋出小量。取下灌注赛,从灌注口灌入液体,直至吸入管和泵完全充满液体为止,将旁通阀重新旋紧。放回灌注赛,将它牢固地旋紧。

第二步:检查转动方向
在泵未被灌液体前,不要启动泵来检查转动方向。正确的转动方向是由泵体上或在电动机风扇盖上的箭头来表明。从风扇看过去,泵应按逆时钟方向转动。

第三步:启动
1、在泵启动前,要完全打开泵吸入侧阀,而让排出侧阀几乎关闭着。
2、起动泵
3、起动时,通过旋松泵头上的排气螺钉让泵排气,造至有一般平稳液流从排气孔流出为止,再将排气螺钉旋紧。
注意排气孔德方向,并要保证流出的液体不会对人引起伤害或对电机或其它部件引起损坏。在热水装置中,要特别注意由灼热水引发的烫伤危险。
4、当管道泵系统已灌满液体时,缓慢地打开出口阀门,直到完全打开为止。
5、当泵抽送含有空气的液体时,定期使泵排气。为了使泵排气,操作时要把泵头的排气螺钉松开。
第四步:启动与停转频率
功率小于4KW的电动机,其启动次数不得超过每小时100次。其它电动机启动次数不得超过每小时20次。
维修
在维修工作开始之前,要查明有没有给泵供电,并且泵不可能突然起动。
泵的轴承和轴密封是不需要维修的。如泵长期不用要排净时,可卸掉一侧的联的联轴器间的轴上注放几滴硅油。这样就可以使轴密封表面不致粘结。
对不装润滑嘴的电动机是不需要维护的,装润滑的电机要用高温锂基滑脂来润滑,如电动机是按季节使用的(一年又六个月以上不用的电机)建议泵一经搁置不用,就对泵与电机进行清洁及润滑处理。
霜冻保护
霜冻期间泵搁置不用,应该把水排出防止损坏及断裂。旋松泵上的排气螺钉,拿掉底座上的排气水塞,就能使泵排水,水放尽后,卸下的部件应复装到位或妥善保存。
注意排出的液体不会对人引起伤害,或对电机或对其它部件引起损坏。在热水装置中,特别要注意由灼热水引发的烫伤危险。
起动与停转频率
功率小于4kw的电机,其起动次数不得超过每小时100次。其它电动机次数不得超过每小时20次

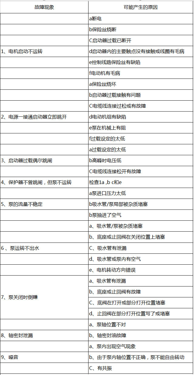
故障原因


1、进口水管路必须高度密封,不能漏水、漏气
2、进止泵在汽蚀状态下长期运行
3、禁止泵在大流量工况运行时,电机超电流长期运行
4、定时检验泵运行中的电机电流值,尽量使泵在设计工况范围内运行
5、泵在运行中应有专人看管,以免发生意外
6、泵每运行500小时应对轴承进行加油
7、泵进行长期运行后,由机械磨损,是机组噪音及振动增大时,应停车检查,必要时可更换易损零件及轴承,机组大修期一般为一年。

机械密封的维护与保养

1、机械密封润滑液应清洁无固体颗粒
2、严谨机械密封在干磨情况下工作
3、启动前应盘动泵(电机)几圈,以免突然启动造成机械密封断裂损坏


1、安装时管路重量不应承受在泵上,否则易损坏泵。
2、泵与电机是整体结构,出厂时已经由厂家校正,所以安装时无需调整,因此安装十分方便。
3、安装时必须拧紧地脚螺栓,且每间隔一定时间段应对泵进行检查防止其松动,以免水泵运行时发生剧烈震动而影响泵的性能。
4、安装水泵前应仔细检查泵流道内有无影响水泵运行的硬质物(如石块、铁砂等)以免水泵运行时顺坏过流部件。
5、为了维护方便和使用安全,在泵的进出口管路上装一只调节阀及泵进出口附近安装一只压力表,对于高扬程泵,为防止水锤,还应在出口闸阀前安装一只止回闸阀以应对突然断电等失去动力事故,从而确保水泵在较佳工况下运行,增长水泵的使用寿命。
6、泵用于由吸程场合,硬装有底阀,并且京口管路不应有过多弯道,同时不得有漏水、漏气现象、以免影响水泵的吸入性能。
7、为不使杂质进入泵内而堵塞流道影响性能,应在泵进口前面安装过滤器。
8、安装管路前,转动水泵的转子部件,因无摩擦或卡死现象,否则因将泵拆开检查原因。

WhatsApp:+8613361486178: