D和DG型泵是卧式多级离心

当前位置:首页 >> 产品中心 >> 化工泵类

化工泵类 2025-11-20 16:52:30 18

产品概述

卧式分段式多级离心泵,它适合于输送清水(含杂质量小于1%,颗粒度小于0.1 毫米)及物理化学性质类似水的其它液体。

D型泵输送介质温度不大于80℃,它适用于矿山排水和工厂、城市供水等场合。

DG型泵输送介质温度不大于105℃,它适用于小型锅炉给水或输送类似水的热水等场合。


DG型结构图 D型结构图

本系列的卧式多级离心泵为两端支撑,壳体部分是节段式,泵的传输方式是通过弹性联轴器于电动机连接,泵的旋转方向,从驱动端看泵,为顺时针方向旋转。
定子部分
定子由吸入端、中段、吐出段、导叶、填料函体等部分用拉紧螺栓和螺栓连接成一体,吐出口均垂直向上,吸入口D型泵为水平方向,DG泵为垂直向上。
转子部分
主要由轴、叶轮、平衡盘及轴套等零件组成。
泵的密封
吸入段、中断、吐出段之间的静止结合面用纸垫来密封。
泵各级之间采用节流密封
泵的两侧轴封采用软填料密封。
采用挡水圈挡水,防止水进入轴承
轴承部分
整个转子由轴两端的滚动轴承来支撑,轴承采用油脂润滑




本型泵装配质量的好坏与对泵的性能及运转稳定性能及运行稳定性影响特别显著。诸如叶轮出口中心与导叶进口中心的对准、泵的转子部分与定子部分的各个密封间隙值大小及均匀等,装配对应按图纸的技术要求,确保装配质量。
转子部件
以两轴承为支撑分别测量叶轮的口环、叶轮挡圈、平衡挡套和轴套的圆跳动值a及平衡盘端面的跳动值B符合转子结合部件图纸要求。
定子部件
测量转子轴向串量、平衡环的端面跳动值,应符合总安装的要求。
安装完毕后,用手盘转动转子,检查泵内是否有摩擦声音或转动不灵活等不正常现象。
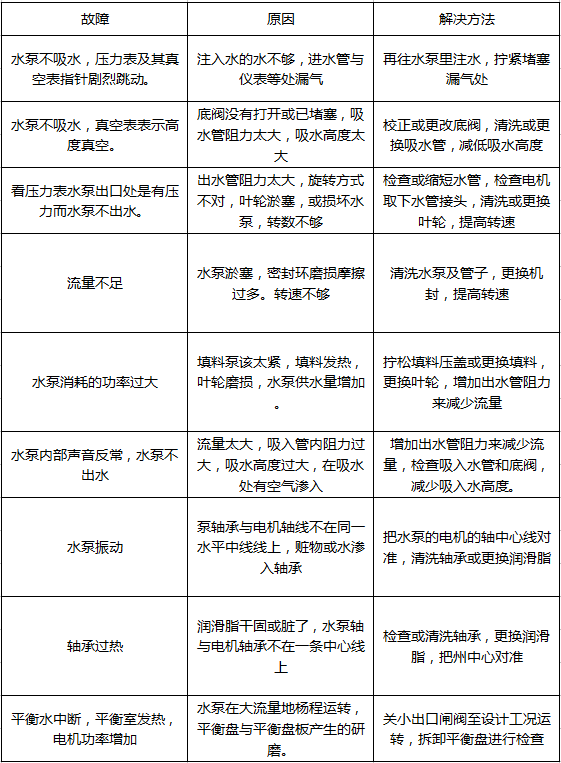
故障原因及分析方法

WhatsApp:+8613361486178: